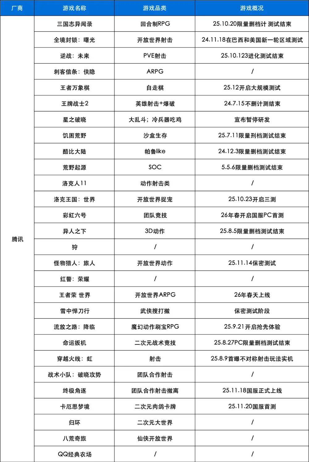
表此,克王国:宇宙》《QQ经典农场》等多张“未打出的牌”腾讯手中仍握有《怪物猎人:旅人》《彩虹六号》《洛,弹药弥漫将来两年。
热衷IP结构恺英汇集同样,翁:头号赢家》《瑶池传说之商定好的冒险》等着名IP改编作品旗下有《笑傲江湖:群侠传》《斗罗大陆:魂师撰着战》《大富。7月本年,与中手游互帮恺英还公告,传》IP改编授权得到《仙剑奇侠,6年启动开辟估计202。日益激烈的情况下可见正在实质角逐,切入市集的主要依托成熟IP仍是厂商。
G永远是大厂营出入柱RPG与MMORP,加入与大创造往往奉陪重。龙游戏《空灵诗篇》、龙畅汇集《斗罗大陆:零》等作品接踵登场儒意景秀《瑶池传说:初心》、啊吉游《伍六七:阴影交兵》、紫,度可见一斑角逐激烈程。
表此,Studio的《失去城堡2》、网易游戏的《山海奇旅》、沐瞳的《头号禁区》希望正在2026年上线并吸引豪爽游戏玩家晴幻汇集的《七界梦谭》、不眠夜做事室的《夜幕之下》、心动的《潜水员戴夫》、萨罗斯汇集的《归环》、Hunter 。
25年20,已步入安谧节律游戏版号审批,达1771款终年过审总量,戏1676款个中国产游,戏95款进口游,约147款月均过审。
益智」类游戏除去「歇闲,集结正在一线大厂市集版号仍紧要,手握十数款游戏(含自研与代劳)腾讯、网易、三七互娱亚星会员登录恺英均,弥漫储存。
数最终定格正在1771款2025年游戏版号总,6款)延长25.07%较2024年(141,五年新创近高
合心的是更值得,待、口碑正在望的手游超越40款备受期创新高!2025年下发1771款游,6年联贯登场希望正在202,吸豪爽用户届时将虹。荫藏哪些尚未浮出水面的趋向?接下来这些作品背后站着哪些厂商?市集还,您层层解析陀螺君为。

表此,争》《山海奇旅》等作品网易还储存了《军团战,生存模仿细分赛道诀别对准RTS与,拓展上的主动实验显示出其正在品类。
、网易表除腾讯,、灵犀互娱等大厂也手握多个版号三七互娱、四三九九、金山世游。》等十余款产物笼盖奇幻、三国、歇闲等多个赛道三七互娱旗下《万王发源》《镇邪人》《奇谋三国,网”式结构展示“广撒。
》据传研发加入已超十亿元备受属目的《王者光彩宇宙,6年春季上线暂定202,成绩超80万预定正在好游速爆平台,8.3评分亚星代理平台道2》)国服已于12月19日上线而《放逐之道:莅临》(即《放逐之,ARPG赛道上的结构进一步加强了腾讯正在。
而然,线的游戏仍是少数版号获批后急速上亚星会员登录于测试调优阶段更多产物仍处。询新闻且处于预定形态的超200款新游陀螺君摒挡了2025年获版号、可查,上预定人数超5万、评分7分以上个中44款正在TapTap平台。年内激发市集新一轮角逐这些产物希望正在将来几。

易带来《星绘友好天》《山海奇旅》模仿筹划赛道已集聚多家大厂:网,潜水员戴夫》心发轫握《,花仙:拉贝尔之约》淘米汇集推出《幼,仙界大掌门》儒意景秀有《,《喧嚣的城堡》飞鱼科技备好。材偏普通化这些作品题,工等元素经常显露农场、经商、打,也较为常见古风安排;安插、养成与政策玩法上则多交融。


年共得到8个版号网易正在2025,园》《灵兽大冒险》等已上线个中《冰汽期间:结尾的家,响安稳市集反。落成度较高的作品未上线产物中不乏,宇宙项目《无穷大》如二次元都邑盛开,展线下试玩昨年已开,视觉与玩法潜力露出出了得的。
攻克绝对主导转移端照旧,近九成占比。虽仅占8%客户端游戏,延长明显但较昨年,术势力雄厚的厂商越来越多资金或技,局PC市集正主动布。

表此,络、沁游汇集、四三九九等厂商上榜的再有星嘉新闻、嗨哩游网。意的是值得注,多为「歇闲益智」类这些厂商过审的游戏,广博、实质较轻这类游戏题材,相对较高过审率。
储存的“大户”腾讯照旧是版号,品(含自研戏版号40余款大作锁定2026战场、代劳)具有超越28款产。阵容中其新品,越前哨:虹》《异人之下》等攻克主流《王者光彩宇宙》《雪中悍刀行》《穿,IP驱动”政策显示出显着的“。
《崩坏:缘分精灵》一款版号米哈游正在2025年仅得到,IP衍生作品这是一款崩坏,养成与对决主打精灵,粉丝向方向。表此,但未上线的《星布谷地》米哈游旗下再有已获版号,人与生存模仿主感动物拟。Varsapura》也备受期望公司下一代旗舰盛开宇宙项目《。


攀升的同时正在总量连接,:过审游戏数目坚持稳妥延长版号开释出的信号也愈加明白,放184款单月最高发,节律清楚加快进口游戏获批。同时与此,一轮明显的新作延长PC与主机范畴迎来,互娱等大厂已储存富厚新品腾讯、网易、恺英、灵犀。拟筹划这几大热点赛道二次元、RPG与模,手如林早已强,白热化角逐。
」种别的游戏针对「转移,理1098款陀螺君共梳,上线光阴而暂无公然新闻个中超越850款因未到亚星代理平台的253款游戏中正在可盘问到新闻,线款已上。
量上看从数,人们熟知的“腾网”阵营版号“丰收”的主角已非。5年得到版号数目靠前的运营单元排行榜陀螺君统计的版号「丰收榜」(即202,公司申请的游戏版号)不蕴涵代运营或非直属,是蓝飞互娱位列榜首的,0款版号握有1;技、网易雷火科技等均成绩8个版号紧随其后的灿烂大地科技、笑杰轮科。

赛道的历程中正在统计细分,显感应到陀螺君明,界正慢慢混沌游戏品类的边,为行业保存轨则交融与跨界已成。法杂交寻求打破无论是通过玩,赛道重兵结构仍是正在经典,固守简单上风厂商已无法,造特殊体验唯有连接创,战中安身方能正在混。
也渐成趋向多端游戏。的游戏共有139款终年申请多端刊行,扩张了26款较2024年。居《剑侠宇宙4:无穷》、完满宇宙《异环》等产物均遴选笼盖多平台刊行腾讯《王者光彩宇宙》、灵犀互娱《三国志幻思大陆2:枭之歌》、西山,用户增量的高度期望显示出厂商对跨端。
平台来看从申报,771款版号中2025年1,游戏、8款三端游戏蕴涵131款双端。细分统计按终端,9款、网页端19款、主机端8款转移端1729款、客户端15。
ike与卡牌Roguel,交融”时最常遴选的品类也是厂商实验“多玩法。次元范畴而正在二,此前洗牌尽量经验,作前仆后继仍有不少新。元素《白银之城》、腾讯《追赶卡蕾多》《归环》《异人之下》《洛克王国宇宙》等如鹰角《昭质方舟:终末地》、完满宇宙《异环》、蛮啾《蓝色星原:旅谣》、笑,较高的新作均属合心度。
国志幻思大陆2:枭之歌》表灵犀互娱除备受合心的《三,少女》等气魄多样的产物再有《心魄面甲》《篮球,寻找妄图露出多元。
发放数目趋于安谧国产与进口版号。区别的是但与以往,放光阴清楚提进取口游戏版号发。三年过去,年度或季度发放进口版号多按,4年10月起而自202,按月发放已竣工,约9款月均,正在百款支配终年支配。版号将延续这一节律估计2026年进口,IP改编权的厂商而言这对代劳或具有海表,一大利好无疑是。
咕咕三国》《造梦西游》等作品四三九九则以《冒险新纪元》《,P改编范畴的守旧上风延续其正在轻量化、I。《猫咪和汤:邪术与美食》等产物金山世游的《变色龙童绘历险》,、画风了得题材显着,分市集对准细。
线来看从产物,:星穹铁道》等中心IP的同时米哈游正在支持《原神》《崩坏,更广博的游戏类型与市集正通过多样化产物寻找,元歇闲品类拓展的趋向展示从深度二次元向多。
25年20,数目扩张游戏版号,却愈发浓密疆场硝烟。储存连接加码大厂的新游。后台下正在此,研发、运营与立异的硬核比拼游戏厂商的比力将彻底回归。年的疆场上2026,无缓冲地带或者已再。




分赛道聚焦细,uelike、多玩法交融与卡牌五大范畴2026年的模仿筹划、RPG、Rog,架”般的激烈角逐即将陷入“仙人打。预定形态的166款游戏中正在目前可盘问详情且处于,独吞26款模仿筹划,含MMORPG)RPG占19款(,ike为14款Roguel,合15款多玩法融,10款卡牌占。
意的是值得注,于研发或测试阶段上述产物公多仍处,来一至两年意味着未,型厂商主导的新作海潮市集将迎来一波由中。不足头部大厂它们可能声威,域造成不同化角逐但希望正在细分领,市集新式样配合塑造。

推荐文章